115年度第1學期 A-1 客家天然原色-優先續報專屬頁面(個報)
*本頁面為【優先續報學員】專屬,一般學員及民眾請勿報名!違者將強制退費並加收200元手續費!*
課程資訊
講師:鍾瑞娥
日期:03/05-06/27
時間:09:00-12:00、13:00-16:00(週四全天)
地點:臺北市客家文化主題公園-文化中心-4F學習教室
(臺北市中正區汀州路三段2號,近台電大樓捷運站5號出口步行3分鐘)
時數:54小時 / 3學分 / 18週
費用:總收費2,800元 ; 5折身份優惠收費:1,600元。 (均已算入早鳥優惠)
( 證件照可直接於會員專區申請折扣碼時一同上傳,請收到折扣碼核發的通知後再報名 )
材料費:約5,000元。(上課與老師討論繳交)
線上報名時段
●115.1.19(一) 10:00- 115.1.28(三)17:00 (早鳥時段)
●115.1.29(四) 10:00- 115.3.16(三)15:00 (一般收費時段)
●購買課程方式: 請先加入會員或登入主題公園會員,拉到此網頁下方加入購物車。
●恕不提供現場報名。有身心障礙之特殊需求者,將開放預約報名期間每週三下午的時段,協助現場輔導報名。(請自備可線上刷卡之信用卡、金融卡)
____________________________________________________________________________
※ 報名之前,請先詳閱臺北客家書院115-1期簡章。
※ 報名成功學員請記得注意官網報名人數及開班公告,本書院不另做個別開課通知。
※ 報名繳費後因個人因素申請退費者將酌收手續費200元!!!
※ 凡提出退費申請起,即視同放棄該課程上課資格與學員權益。

客家元素設計
1. 課程教學將以客語、國語穿插說明,並鼓勵客家籍學員以客語相互交流互動,期藉以吸引其他學員隨之認識、熟悉及學習客語。
2. 客家天然原色的推廣,涵義著具有傳統、手作、自然、生活性及傳承性等精神及目標,故本著發揚傳統客家精神、文化理念並結合現在生活環境因子,將傳統工藝客家天然原色經由教學深化推廣。課程中除個人學習外,亦將鼓勵學員俩俩合作、相互支援及共同討論來染好及創作客風生活作品,以展現出客家族群的傳統儉樸美德。
3. 北部大文山區開發始於1862年蔡氏家族延著新店溪水運進入,遷徙之初,因緣於生活艱困,先民發揮客家儉樸耐勞精神,引植了大青、薯榔作為日常衣物、漁網具的染色,以延長物品使用壽期。日治期間二次大戰時期日本政府請來技師於戰俘營教授植物染色運用,也因而開啟了山區植物染的先機。
4. 1920年後因化學染色引入加以植物染色費工費時,天然植物染色因而快速消失在居民生活中。雖然社會中有部分老師努力的推展著天然染色,但無法展露及推廣;然於921大地震後,國內傳統工藝被各社區、群族熱烈推展,例如新店溪沿岸就有多個社區發展協會、社團、族群先後加入天然染色植物染及藍染的研習並創造地方特色。
本課程同時考量環保及健康因子,教導學員採用傳統天然萃取染液染色。在課程間,將由學員經由學習客家天然原色融入生活經驗,將天然染色染製作品以生活化、故事化並轉換成可實用之服裝、包袋、掛畫等實品,一則使學員體會客家傳統儉樸精神,並可藉以提升個人、家庭健康的生活品質,期以達到提升客家精神之教化推廣。
結合永續發展目標
1.天然染色工序原本嚴謹,常讓操作者忽略而影響作品、布塊等之質感展現,本課程即依傳承目標,將客家天然原色─天然染色工序、操作技藝於課程中讓學員全般瞭解、孰悉,重點於如何的讓所有學員(包含初學、進階)能學以致用,可於家庭或個人工作室就能容易地進行天然染色操作。
2.經歷多年的客家藍染、客家天然原色教學,已培養出數位學員在社區、社大擔任講師及個人文創手作工作坊,這是一直秉持的信念,將客家藍染、客家天然原色踏實的推展出去,期望能培訓更多的菁英,及更擴大客家美學文化的發揚。
3. 如何將客家天然原色天然染色所染製之實品可昇華成伴手禮、實用服飾、包袋及家居物品等。
4.如何結合自有品牌、客家通路等將轉化之文創作品行銷出去。此不僅可提升個人、家庭的經濟增長,並可達到客家傳統工藝美學的發揚。
課程介紹
1. 講師經由說明、演示、指導學員由基礎入門漸進學習傳統之客家天然原色天然染色技藝及工藝之美,初學者也
一定能同時學習的。
2. 本班學習特色,學姐們都會很熱情的陪同、引導、協助新進學弟妹。
3. 老師上課很親和愉快,但功課作品仍然會要求按時完成並展現於成果展。
4. 教學宗旨:只要妳(你)肯學,老師一定教會你。
5. 建立正確、優秀的工藝基礎,作品一定比老師的更棒更美
課程目標
1.復振推廣客家天然原色 (天然染色)傳統手作工藝並發揮於日常生活上客風創作運用。
2.課程中循序由簡帶入,建立正確技藝基礎,再發想於美與實用的展現。
3.課程中帶入說明大台北地區客家先民遷徙史及早年艱苦簡樸生活中將日用物品、衣物…等運用天然植物染色及強固之工藝等概述介紹。
4.每節課程都是一項傳統技藝的開始,能讓新手容易依循正確工序找到入門方法學習
5.每節課程都是老師多年堆壘出來的技藝精華,讓學員能計畫性的學習進階精進。
6.最終目標讓學員能學以致用運用於生活及精進推廣客家天然原色天然染色。
7.培訓更多天然染色工藝作者及師資,並逐步達成推廣至社區發展及結合環保減碳,以達永續發展目標。
教學方式
1. 開課簡報介紹、說明。
2. 各堂課主題技法說明、示範並以國語、客語交互講譯。
3. 學員實作:全程課程由講師主講、示範、指導、說明、解惑等。
4. 學員作品解析。

選課要求
自備基礎工具(小臉盆、抹布、衣架、水(熱)消筆、筆刀、剪刀、針線…等)
講師經歷 ( 詳細資料請參考 : https://www.tphkc.org.tw/agri-113-1/2023/11/23/a-1 )
113-114年 臺北客家書院-客家天然原色教學
112年2期 臺北客家書院-客家藍染及客家天然原色天然染教學
112年1期 臺北客家書院-客家藍染教學
111年1、2期 臺北客家書院-客家藍染教學
110─111 年年新北市中和復興國小─110藝術深耕工藝復興在復興計畫講師
110年 大樹下染工坊─花葉移印教學
大樹下染工坊─皮革藍染教學
大樹下染工坊─植物染進階班教學
新店區大豐社福館藍染班教學
臺北客家書院-客家藍染教學
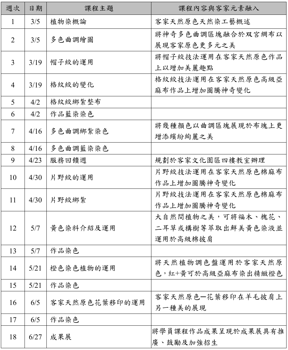
課表

課程/報名相關問題,請於週間辦公時段(09:00-12:00、13:30-17:00) 來電 : 02-2369-1198 分機325、322、324。

