115年度第1學期 0-3 客家節氣生活小物創作-幼兒 ★★推廣+親子推薦課程★★-本期暫已額滿,暫不開放報名
課程資訊
講師:賴盈媜
日期:04/18-06/27 (僅首堂課起一週內可退選,過後恕無法受理)
時間:10:00-13:00(六)
地點:臺北市客家文化主題公園-文化中心-4F學習教室
(臺北市中正區汀州路三段2號,近台電大樓捷運站5號出口步行3分鐘)
時數:18小時 / 1學分 / 6週
費用:本課程限制報名年齡區間為3-6歲(含),總收費1,200元 ; 5折身份優惠收費:800元。(早鳥價格)
7歲-12歲 請改報名【0-4 】國小班別
( 證件照可直接於會員專區申請折扣碼時一同上傳,請收到折扣碼核發的通知後再報名 )
※ 此課程報名資料填寫請以【孩子】為主,以利講師根據年紀調整課綱 ,1個報名為1單位=「1位孩子」,若有2位孩子要上課請以孩子姓名&資料分開成2次報名,並請於備註欄備註家長 / 監護人姓名;家長可陪同上課。
※ 課程途中須做課堂 / 活動紀錄,作為成果報告及推廣宣傳用途,提醒您可能拍攝到您的孩子。(若介意露出請告知,本會將進行臉部遮罩)
材料費:約1,000元 / 人。 (上課討論、繳交予講師,若要陪同者要多做,請另外向講師購買)
線上報名時段
●115.2.23(一) 10:00- 115.3.10(二)17:00 (早鳥時段)
●115.3.11(四) 10:00- 115.4.25(六)15:00 (一般收費時段)
●購買課程方式: 請先加入會員或登入主題公園會員,拉到此網頁下方加入購物車。
●使用國泰世華、玉山銀行卡者,請注意容易出現認證跳轉過久而付款未成功之問題。
●恕不提供現場報名。有身心障礙之特殊需求者,將開放預約報名期間每週三下午的時段,協助現場輔導報名。(請自備可線上刷卡之信用卡、金融卡)
____________________________________________________________________________
※ 報名之前,請先詳閱臺北客家書院115-1期簡章。
※ 報名成功學員請記得注意官網報名人數及開班公告,本書院不另做個別開課通知。
※ 報名繳費後因個人因素申請退費者將酌收手續費200元!!!
※ 凡提出退費申請起,即視同放棄該課程上課資格與學員權益。

客家元素設計
客家盤花:客家五香+客家九香等,12種花草主題,上下學期分別介紹。
結合永續發展目標
透過客家盤花,認識花草
啟發孩子的美感手作體驗,讓孩子在生活中實踐創作
課程介紹
簡樸的客家人神桌上供奉的鮮花,往往是就地取材,或在自家庭園採摘各色花朵。其中南部客家人使用盤花並擺上祈願祝福。北部客家人則常用插花或獻香花。
透過認識客家祈福用的花草特色知識、歷史文化、藝術賞析,引導親子啟發生活中的創作靈感,一起觀賞花、聞花香、品嚐花,並創造出獨特的生活小物。

課程目標
1.認識客家常見的祈福花草與香氣。
2.體驗五感──摸、聞、看、聽、創作。
3.親子一起完成「花草祝福小作品」,快樂學文化,讓孩子從自然花草中學習感恩,與家人共度溫馨美麗的藝術時光!
教學方式
1. PPT介紹當次主題、孩子分享經驗
2. DIY示範、親子操作、拍照群組分享

學員選課要求或準備工具
1. 課前一週公告攜帶個人工具:剪刀、鉛筆、切割墊等
2. 親子課程,孩子年齡限制 3-6歲(含)
講師經歷
國立臺灣師範大學 國際時尚GF-EMBA高階管理碩士
國立臺灣科技大學 工商業設計系
兩岸兒童產業設計師、新北客家青年智庫團
新北客家義民爺文化季—貴賓服裝提袋設計
桃園市世界客家博覽會—記者會禮贈品設計
新北客家文創桌曆設計—優選(2019)
教科書設計本土客家語—特獎/人氣獎(2021)
新北升格十週年—女性培力講座
新北文昌街生活學堂—文創設計
新北客家義民爺文化季Cosplay裝扮踩街評審
新北客家義民爺文化季Hakka 彩繪比賽評審
新北客家兒童文創市集
桃園世界客家博覽會販售—伴手禮
新北就是哈這味—客家創意美食與ㄚ樺媽媽直播(單集)
客家電視台—福氣來了第69集(歡樂兒童設計)
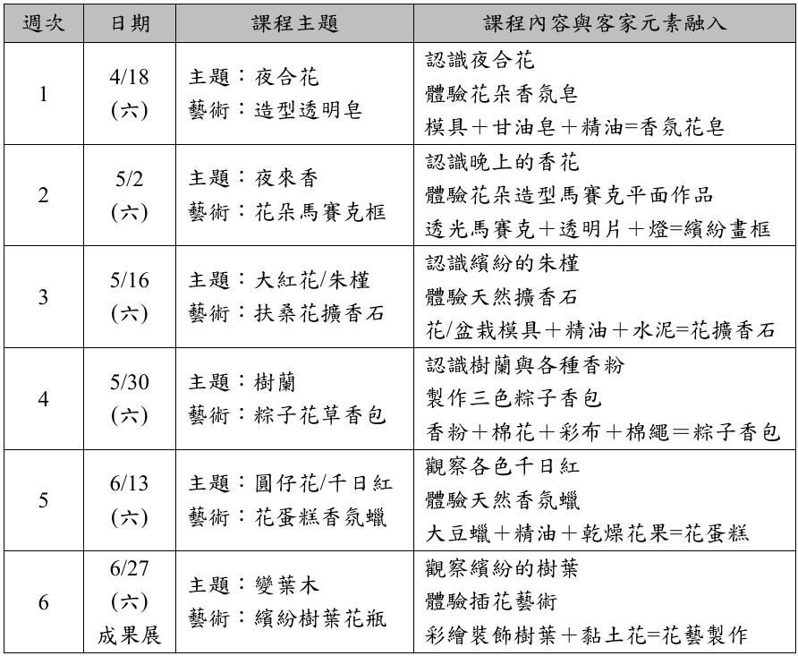
課表

課程/報名相關問題,請於週間辦公時段(09:00-12:00、13:30-17:00) 來電 : 02-2369-1198 分機 325、322、324。
帳號無法登入等相關問題請逕直洽詢分機 326 張先生

