115年度第1學期 B-7 客家祖傳泥染技藝
課程資訊
講師:廖倫光
日期:03/08-06/27
時間:14:00-17:00(日)
地點:臺北市客家文化主題公園-B1學習教室2
(臺北市中正區汀州路三段2號,近台電大樓捷運站5號出口步行3分鐘)
時數:36小時 / 2學分 / 12週3小時
費用:總收費2,000元 ; 5折身份優惠收費:1,200元。 (早鳥價格)
( 證件照可直接於會員專區申請折扣碼時一同上傳,請收到折扣碼核發的通知後再報名 )
材料費:約1,650元。(上課討論、繳交予講師)
線上報名時段
●115.1.19(一) 10:00- 115.1.28(三)17:00 (早鳥時段)
●115.1.29(四) 10:00- 115.3.16(三)15:00 (一般收費時段)
●購買課程方式: 請先加入會員或登入主題公園會員,拉到此網頁下方加入購物車。
●使用國泰世華、玉山銀行卡者,請注意容易出現認證跳轉過久而付款未成功之問題。
●恕不提供現場報名。有身心障礙之特殊需求者,將開放預約報名期間每週三下午的時段,協助現場輔導報名。(請自備可線上刷卡之信用卡、金融卡)
____________________________________________________________________________
※ 報名之前,請先詳閱臺北客家書院115-1期簡章。
※ 報名成功學員請記得注意官網報名人數及開班公告,本書院不另做個別開課通知。
※ 報名繳費後因個人因素申請退費者將酌收手續費200元!!!
※ 凡提出退費申請起,即視同放棄該課程上課資格與學員權益。

客家元素設計
客家染布、客家泥染、客庄風俗文化、客家文化產業
結合永續發展目標
客家技藝傳承、客庄風俗文化、客家文化產業
課程介紹
客家技藝傳承、客庄風俗文化、客家文化產業將源自客家祖傳的及在地的泥染技藝,從晚近尚存在鄉土中的相關技藝及古籍史料的相關理論入手,認識染布媒材與技法,研習製作染料、染整、設計、加工等的基礎操作,具備客家祖傳泥染需要的技藝水準與文創應用。
教學理念上,理論與實作的實體課程,首重講解客家祖傳的及在地的染布理論,及其文化價值與傳承的論述,從歷史性理解與詮釋,為與時俱變的傳統知識,並透過實作,學習與體驗客家祖傳泥染技藝,開拓文化與藝術視野。
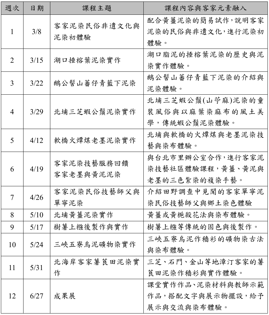
課程主題主要包括 : 湖口捶榕葉泥染實作、鵝公髻山蕃仔青藍下泥染、北埔三芝蝦公鬚泥染實作、軟橋火燂煤老墨泥染實作、北埔黃薑泥染實作、三峽五寮烏泥礦物染實作、北海岸客家薯莨田泥染實作等課程。

課程目標
1. 理解客家祖傳泥染技藝傳承以及其非遺文化。
2. 學習客家祖傳的及在地的泥染技藝。
3. 傳習理論與實作的實體課程。
4. 保存民俗染布相關的常民文化與知識。
教學方式
實體課程為主,配合客家祖傳泥染技藝的歷史、風俗與非遺文化等理論講授。
學員選課要求或準備工具
對客家染色技藝及非物質文化遺產有興趣者。
講師經歷
中原大學設計學博士
曾任教國立臺南藝術大學應用藝術研究所兼任助理教授
弘光科技大學文化創意產業系專任助理教授
國立高雄師範大學客家文化研究所兼任助理教授
專業為傳統染布、客家研究、文化資產與藝術等
常年從事臺灣與客家染布調查與研究工作
課表

課程/報名相關問題,請於週間辦公時段(09:00-12:00、13:30-17:00) 來電 : 02-2369-1198 分機325、322、324。

