115年度第1學期 C-1 客家花葉移印染創作
課程資訊
講師:徐東成(花葉移印講師)、邵怡宣(手工藝創作講師)
日期:03/23-06/27
時間:09:00-12:00~13:00-16:00(一) ,全天課程
地點:臺北市客家文化主題公園-文化中心-4F學習教室
(臺北市中正區汀州路三段2號,近台電大樓捷運站5號出口步行3分鐘)
時數:54小時 / 3學分 / 18堂3小時
費用:總收費2,800元 ; 5折身份優惠收費:1,600元。(早鳥價格)
( 證件照可直接於會員專區申請折扣碼時一同上傳,請收到折扣碼核發的通知後再報名 )
材料費:約5,100元(上課討論、繳交予講師)
線上報名時段
●115.1.19(一) 10:00- 115.1.28(三)17:00 (早鳥時段)
●115.1.29(四) 10:00- 115.3.16(三)15:00 (一般收費時段)
●購買課程方式: 請先加入會員或登入主題公園會員,拉到此網頁下方加入購物車。
●使用國泰世華、玉山銀行卡者,請注意容易出現認證跳轉過久而付款未成功之問題。
●恕不提供現場報名。有身心障礙之特殊需求者,將開放預約報名期間每週三下午的時段,協助現場輔導報名。(請自備可線上刷卡之信用卡、金融卡)
____________________________________________________________________________
※ 報名之前,請先詳閱臺北客家書院115-1期簡章。
※ 報名成功學員請記得注意官網報名人數及開班公告,本書院不另做個別開課通知。
※ 報名繳費後因個人因素申請退費者將酌收手續費200元!!!
※ 凡提出退費申請起,即視同放棄該課程上課資格與學員權益。

客家元素設計
1. 課程教學會用客語、國語穿插說明,同時鼓勵客家子弟學員多用客語相互交談互動,期使其他學員跟隨認識、熟悉及樂意學習客語。
2. 花葉移印的教學推廣係將天然花葉的美移印在布塊上展現出自然的意境,並融入傳統、手作、自然、生活性及傳承性等之工藝,再整合進傳統客家精神、文化理念及結合現在生活環境因子等。
3. 將傳統工藝客家美色─花葉移印經由教學深化推廣,期程中除個人學習外,亦將鼓勵學員俩俩合作、相互討論來創作出客風生活之美的作品以展現出客家族群的傳統儉樸美德。
本課程同時考量自然環境及健康因子,教導學員採用生活週邊植物枝葉為圖,並以傳統萃取染液覆蓋染色。在課程間,將由學員將作品以生活化、故事化並轉換成可實用之包袋等實品,一則使學員體會客家傳統儉樸精神,並可藉以提升個人、家庭健康的生活品質,期以達到提升客家精神之教化推廣。
結合永續發展目標
1. 客家花葉移印訓練學員運用天然染色工藝,創造出實用物品,延續前期課程進階創新且繼續推廣及至永續發
展。
2. 推展初期將花葉移印染製布塊轉換成包袋、口金包等美麗實品,一則展現出花葉移印展現出客家天然樸實之美,一則將實品精緻成伴手禮,再透過自有品牌及客家通路等行銷出去。

課程介紹
花葉移印是門容易經手的技藝,是否覺得顏色退太多了,客家文化園區的花葉移印式借由傳統美學客家天然染色工藝融入花葉移印中,將展現出更美、更牢色的作品。
經由講師說明、演示、指導學員由基礎入門漸進學習,經由客家美色─花葉移印在進入精品創作境界。
兩位老師上課很非常認真,功夫會都釋出,但功課作品仍然會要求按課程進度完成,並於成果展展現喔。
只要想學、肯學,作品一定會比老師的更棒更美!

課程目標
1.本課程透過二位專業老師授課,能學會天然染及手創專業技巧,課程內容豐富多元,學員能成為布的魔法師,自由創作。
2.創作課中邵怡宣老師將透過「日本拼布手藝普及協會」指導員專業認證教學,使學員能將平面的布創作包袋,並能在細節上精進,新學員透過正統拼布手縫及機縫技巧輕鬆上手。
3.花葉移印染課程中由專業的徐東城老師教學,課堂中學會使用天然染材創作花葉移印染獨特色彩及染製技巧,並將四季花葉的美麗姿態印染出獨一無二花布。
4.透過結合式專業教學從染製至創作必能成為手作布藝魔法師。
5.學員能學習不同面料的運用及精製手縫及機縫結合技巧創作出獨一無二精緻作品,使學員在學習中增加成就感及大大提升自信心。
6.學習一門專業技能能為自己帶來經濟收入,文創品獨特的設計家。
教學方式
1. 簡報介紹、說明。
2. 各課程以國語、客語交互講譯主題技法、說明、示範、實作。
3. 學員作品分享解析。
學員選課要求或準備工具
自備基礎工具
染布工具:抹布、手套、小盆、塑膠袋
縫紉工具:水(熱)消筆、鉛筆、線剪刀、布剪刀、針、線、尺…等

講師經歷( 詳細資料請參考 :https://www.tphkc.org.tw/craft-113-1/2023/11/23/c-3 )
徐東成(花葉移印講師)
112年 112-2期臺北客家書院客家藍染、客家天然原色教學
北藝大僑委會主辦文化交流種籽老師教育訓練─雪花絞、花葉移印教學
111年 111年1、2期臺北客家書院客家藍染教學
110-111年 新北市中和復興國小─110藝術深耕工藝復興在復興計畫講師
110年 臺北客家書院客家藍染教學
新店區大豐社福館藍染班教學
109年 新北市中和復興國小─109藝術深耕工藝復興在復興計畫講師
臺北客家書院客家藍染教學
邵怡宣(運用創作講師)
日本手藝普級協會-拼布本科 認定証
日本手藝普級協會-拼布高等科 認定証
日本手藝普級協會-拼布講師 認定証
日本手藝普級協會-指導員 認定証
美國職業能力認證 CIPC國際心理諮詢師
中國二級心理諮詢師高級證照
112年 112-2 臺北客家書院客家藍染及客風文創運用班-客風創作-口金包製作
109年 汐止樂齡學苑拼布教學
108年 愛諾有限公司合作創立初色 生活美學工作坊擔任心靈手作課程總負責人(拼布教學、花葉移印天然染教學、花葉拓染 教學)
受邀浙江寧波市甬工會專業拼布人才培訓
107年 受邀上海空生妙有有限公司擔任手作達人培訓教學總監
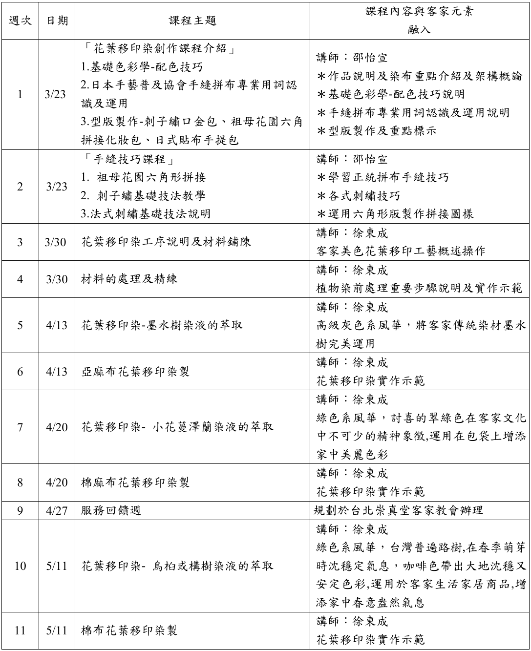
課表


課程/報名相關問題,請於週間辦公時段(09:00-12:00、13:30-17:00) 來電 : 02-2369-1198 分機325、322、324。

